The Original Circuit
(and contemporary circuits that were better)
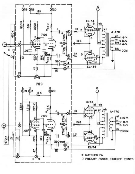
The stock circuit amplifies the signal with ½ of a 7199 9-pin miniature tube, the pentode section to be specific. Pentodes provide massive gain, but also produce significantly more distortion, and noise, than a triode. The pentode is DC coupled to the other half of the 7199, which is a triode, that is, more linear and lower distortion than the pentode section. This single triode section of the 7199 acts as a “split-load” phase-inverter and also the driver for the output tubes. That’s a lot to ask of a single miniature triode. Inspecting the input and driver circuit, I find 12 resistors and 4 capacitors. In comparison, the somewhat similar Eico HF89 uses 9 resistors and 4 capacitors for three tubes to do the same functions, but with much better results. The more parts something uses, the less reliable it will be. Also, when you find the lowest bidder for your parts, then push the dissipation and voltage ratings of the parts to their limit, you wind up with an amp that is prone to all manner of odd behavior. Keep in mind that all resistors create noise, and carbon composition resistors, as used in the ST70, create several times more noise than a metal film, carbon film or wirewound resistor. If you compare the values of the resistors in the ST70 to those in the HF89, they are much higher in resistance. The input pentode has values of 1.7 megohm/MΩ, 330 kilohm/kΩ, and 270 kilohm/kΩ. By the way, a kilohm is 1,000 ohms; a megohm is 1,000,000 ohms. By comparison, the HF89 has a 100 kΩ resistor for the plate load resistor of the 12ax7 used in its input circuit. Most resistors in the ST70 are higher values, and at least two times as high, with much more noise being created. Here is an absolute rule to keep in mind: all things being equal, the higher the resistance, the more noise will be produced. So, a 1 kΩ wirewound resistor will have more noise than a 1 ohm wirewound resistor of the same construction, because a resistor turns AC or DC into heat, and in the process, it produces noise. Always. Period. That’s how resistors work.
Add the resistor noise to that of the inherently noisy input pentode, and you have lots and lots and lots of noise, heard as hiss or hash, through your speakers. Then, add the higher level of distortion, namely a fundamentally nastier sounding type of distortion of the pentode, and the distortion of the single triode that is trying to simultaneously act as a phase-splitter and driver, and you have loads of noise and distortion. Yes, it still sounds better than some other amps, but it is in spite of itself, not because the ST70 circuit is a work of Electrical Engineering excellence.
To reiterate: the stock board sucks and should be thrown in the trash. By the way, the stock PCB material absorbs moisture and can cause odd behavior by itself. Trust me, it sucks. Don’t save anything. Not even the “rare and desirable” Black Cat coupling capacitors. All is garbage. If the ST70 is ever swallowed by a black hole, moments after it crosses the event horizon, the stock PCB will be puked back out. (The best high-end audio joke I’ve heard all year. -Pub.)
What Dynaco needed for an excellent design was one 12ax7 (or 5751, 6SL7, etc) and two 12au7 (or 6cg7, or 6sn7, etc..). The single 12ax7 is shared. One more tube (three 9-pin tubes, instead of two) is all that was needed for a thorough stereo design. To see how it could’ve and should’ve been done, look at the input and driver circuit of the Eico HF89. Both channels share a single 12ax7. The input of the amp goes to one section of the 12ax7 dual triode, which amplifies the signal, and sends it to the input of the long-tailed pair phase-splitter. The other input of the long-tailed pair is grounded. The HF89 DC-couples the input of the amp to the grid of the 12ax7 input tube, and the output of the 12ax7 is DC-coupled to the input of the long-tailed pair, which is a 6sn7. DC-coupled means there is no coupling capacitor between the active devices. If I have one unchangeable belief in audio, it is this: coupling capacitors suck! Dynaco, to save a few pennies, could’ve used one 12ax7 and two 6cg7 for the same results as the HF89: the 6cg7 is a 9-pin miniature version of the 6sn7, though they do sound somewhat different. The outputs of the long-tailed pair are AC-coupled to the input grids of the EL34. AC-coupled means that the long-tailed pair is capacitor coupled to the output tubes. We finally have coupling capacitors in the signal path, but at least it’s after the signal has been amplified to very high levels, reducing the aural impacts of coupling capacitors. If you look at the schematic of the HF89, and study the classic use of the long-tailed pair, you will notice that the plate load resistors of the two halves of the 6sn7 are slightly different, namely 28.75K and 33K, which was worked out through experimentation. Why? Because there is AC “leakage” through the 18K cathode resistor “feeding” the two cathodes of the 6sn7, where the 18K resistor sets the bias or DC current of the two triodes. Where the AC signal should be pushing back and forth between the two cathodes, some signal slips through the 18K cathode resistor, and leaks to ground. It would be like having a seesaw with a fulcrum point made of rubber, instead of being rigid. To compensate for one side of the circuit being slightly soft, they rebalanced things by changing one plate resistor.
You may ask yourself, “What is a long-tailed pair”? It is primarily credited to Alan Blumlein, one the few true geniuses to work in audio. The long-tailed pair only scratches the surface of what Blumlein accomplished. Unfortunately, his genius was cut tragically short while working on England’s radar defenses during WWII. He was in a bomber that crashed during a test flight. He was 38. The word “genius” is much abused, but Blumlein was the real deal. He gave us the long-tailed pair, the ultralinear output transformer, true stereo recording, and made contributions to television and radar. Since Blumlein’s fingerprint are all over this project, on both the long-tailed pair operation of the tubes, and ultralinear output transformer, I decided to configure this amp as ultralinear, instead of triode. I like to thing of this as The Alan Blumlein Memorial Tribute Amp.
- ← Previous page
- (Page 2 of 3)
- Next page →

